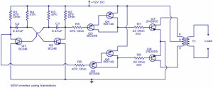
Home Inverter – How to Choose and Buy the Best Inverter for Home What is Inverter? Home inverter is the device that powers the electric appliances in the event of the power failure. Inverter as the name implies first converts AC to DC for charging the battery and then inverts DC to AC for powering the electric gadgets. Various kinds of Inverters are now available in the market and of these the most efficient is the pure sine wave inverter which generates AC similar to the domestic power supply in wave form. Square wave and quasi sine wave inverters are generally low-cost types but less efficient than the pure sine wave inverter since some electric appliances will not function properly in these inverters. Solar-powered Inverters are now popular to save energy but its cost will be very high since it requires a very large solar panel. Home Inverter The essential part of the home power inverter is the DC-AC converter. When the mains power is available, the charger circuit charges the battery and the inverter section will be stand by. The inverter section essentially consists of an oscillator and an inverter transformer. The oscillator circuit generates a waveform around 50Hz that superimpose the AC generated by the inverter transformer. The DC voltage from the battery is first converted into low volt AC by the DC-AC converter. The low volt AC is then converted into 230 volt AC by a step-up transformer. Efficiency of the power inverter depends on the functioning of the Oscillator and the Step-up transformer since the frequency and voltage in the output depends on these sections of the Inverter. A simple home inverter circuit diagram implemented with transistors is shown in below. Home inverter circuit diagram The backbone of the home auto power Inverter is the battery, which provides DC for the inverter. The backup time of the inverter depends on the capacity of the battery. The inverter rating is in terms of VA (Volt Ampere). 500 VA, 800 VA, 1000 VA etc are the common domestic inverters. Battery capacity is represented in Ah (Ampere hour). It is the ability of the battery to deliver the amount of current in Ampere for one hour. For example, a 100 Ah battery can deliver 100 ampere current to the load for one hour. Maintenance free batteries are used in Inverters since they require little attention. Maintenance free inverter batteries are manufactured using Flat plate collectors and requires no water topping. Tubular batteries are more efficient than Flat plate types and they use Poly ester tubes filled with Lead oxide instead of the Flat Lead plates. So battery deterioration due to plate corrosion is practically nil in Tubular batteries. So they have more life span typically 5-6 years if properly maintained. Battery Capacity and Inverter efficiency: Inverter Battery The efficiency of the Inverter system mainly depends on the battery. It is a common complaint that “the inverter is not giving expected backup time”. It is not the fault of the Inverter, but that of the battery. Battery capacity is expressed as Ampere hour or Ah. 1 Ah is equal to 3600 Coulombs of energy. In short, 1 Ah battery gives 1 ampere current in 1 hour. When the load takes current, the battery discharges so that the capacity of the battery reduces as the discharge progresses. Typically a 100 Ah tubular battery can deliver 5 Amps current for 20 hours. The efficiency of the battery also depends on its charge / discharge rate. If both are equally maintained, the life of the battery will be increased. That is, the battery requires both charging and discharging regularly. If the battery is not discharging through the load, self discharge takes place at the rate of 5 Amps per week. That is why, the maintenance free battery in emergency lamp get damaged if not using for prolonged period. Proper charging of the battery is very important. The Inverter power supply should be always close to 230 volt AC. The charger transformer is usually rated 12 volts so it gives around 14 volts for charging at 230 volts AC. If the line voltage drops, a corresponding voltage drop will be reflected in secondary of the transformer. If it drops below 12 volts, the battery will not charge. A fully charged Tubular battery shows 14.8 volts at the terminals. If this is below 12 volts even if charged for long time, the battery is damaged and the backup time will be considerably reduced. During the first few hours of charging, the battery takes around 5-7 amperes current and then it will take only 500-700 milli ampere current in the subsequent hours. A fully charged battery will not take any current. How to select the Home inverter? Before selecting the Home inverter, we have to calculate the load and the backup time. To select the battery the following formula can be used. First calculate the total watts of the load. For example, Fan (80 Watts), Tube light (40 Watts) TV (150 Watts) etc. Then fix the backup time required. After getting both these, use the formula Total load in watts / Voltage of the battery x Backup hours required. For example if the load is 400 watts and we require 3 hours backup time ,so the capacity of the battery should be 400 watts / 12 volt x 3 hours =100 Ah. But a 100 Ah battery will not usually give a calculated backup time, since there will be some power loss due to heating as well as in the supply lines. So the backup time may be 2-2.5 hours depending on the condition of the battery. So it is better to use next ranges such as 150 Ah or reduce the load. Selecting Inverter based on Load Proper maintenance of the battery is necessary to increase its life. Always keep the battery and the Inverter in a dust free ventilated area. The terminals of the Inverter should be firmly connected to the battery. Loose connection may reduce current flow and may also cause sparking. The Tubular battery usually has water level indicators. Check the water level periodically. If required, top up with mineral free battery water. Do not add tap water. Tubular battery requires water top up only once in 6 months. If the water level is going down frequently, it indicates evaporation of water due to heating. It indicates the damaged condition of the battery. Now you have got an idea about the home inverter and how it works if you have any queries on this topic or on the electrical and electronic projects leave the comments section below. Photo Credit: Home inverter circuit diagram by circuitstoday Inverter Battery by homepower Selecting Inverter based on Load by dmohankumar Share This Post: Facebook Twitter Google+ LinkedIn Pinterest Post navigation ‹ Previous Know Difference Between Microprocessors and MicrocontrollersNext › Engineering Entrance Exams in India Related Content Molded Case Circuit Breaker (MCCB): Types, Working, and Applications Explained Magnetic Starter : Circuit, Working, Wiring, Vs Contactor, Advantages & Its Applications Preamplifier : Circuit, Working, Types, Differences, How to Choose, & Its Applications 2 Point Starter : Circuit, Working, Differences & Its Applications Comments are closed.