Electronic Learning Kit using 15 Projects-in-1

The designing process of the electronic learning kits in the early days can be done by fitting required components and copper wires to a wooden board and soldered to them. In some cases a circuit diagram was first drawn on a plain paper and glued on the board for fixing the components. The electrical and electronic components were fixed over their symbols on the paper which is pasted to the board. Breadboards have designed over time and also used for all kinds of simple electronic devices. For example, The breadboard which is commonly used currently is generally designed with white plastic material and it is a pluggable board. In 1971, Ronald J developed Electronic breadboard.Before you continue, you must know how to use and practice on a breadboard device to build 15 Projects in 1. If you don’t know the knowledge about the breadboard, then, we recommend beginners start with solderless projects using breadboard which will work in your first attempt and gives an idea from your own work.


EFX Electronic Learning Kit-15 Projects-in-1

What is a Breadboard?

Breadboard is one of the most essential devices for beginners while learning how to build electronic learning kits. Solderless projects don’t require soldering of various components to design different circuits on breadboard.So, designing solderless projects using breadboard is low cost and easy to design without soldering the components.Thus, these can be called as solderless projects using breadboard which can be implemented by connecting different electronics and electrical components using connecting wires.

Bread board
Bread board

Breadboard is used to build electronic learning kits without soldering. Current breadboards are plastic boards that are available in a range of colors,sizes and shapes. But the most common sizes of these boards are mini, half and full. Some types of boards are inbuilt with tabs and notches that allows to break a number of boards composed.But, for basic level projects a single half sized board is adequate.

Breadboard Connections

Breadboard consists of a number of holes which are a bit puzzling. In fact, if we understand the basic connections of breadboard, then it is very simple to connect the circuit on the board.The first two and last two rows at the top and bottom of the breadboard are for positive and negative. The top and bottom rows of the board include five holes in each column and internally that are connected horizontally.If the power supply is connected in one hole, then the equal power can be taken from the five holes in the same column.

Breadboard Basics and Connections
Breadboard Basics and Connections

This category consists of solderless projects with abstract, PPT and block diagram which can be downloaded by the students. Here we listed out collection of android based projects.

15 Projects in 1

Generally, success in electronics projects plays an important role in the career of engineering students. Many students quit this branch because they fail on their first try of their projects. After a few failures, student has a myth that electronic projects working currently might not work correctly tomorrow. So, we recommend beginners start with these 15 Projects in 1 on breadboard which will work or not in your first effort.

Project 1:  Open and Closed Circuit Concept

 The main objective of this project is to determine the open and closed circuit concept.

Required Components: This circuit can be built with PSU (power supply unit) and PIred LED (power indicator).

Circuit Diagram: The below figure gives the open and closed circuit diagram. Connect the circuit as per the circuit diagram shown in below diagram.

Open and Closed Circuit
Open and Closed Circuit

Project Description: 

In any circuit, the flow of current is not performing any actual work is called closed circuit. Any circuit which is not complete is considered an open circuit.When the breadboard is powered by using a USB cable or mobile charger to the power supply unit socket,the path1 becomes a closed circuit and the Pi LED glows.If it doesn’t glow, then we need to check the loose connections of the circuit.

Project 2: How Electricity is Used Generate Sound Using Push Button and Buzzer.

The main objective of this project is to demonstrate how electricity is used to generate sound using the push button and a buzzer.

Required Components: This circuit can be built withPSU (power supply unit), PI red LED (power indicator), S1(push button switch) and L4 buzzer.

Circuit Diagram: The below figure gives the circuit diagram. Connect the circuit as per the circuit diagram shown in below diagram.

How Electricity is Used
How Electricity is Used

Project Description

The power indicator PI LED glows in the closed path1. When you press the S1 switch, the flow of current supplies from an energy source through the switch S1 and the buzzer L4 to end point, completing the path2 and making a closed circuit. When the current flows through the closed circuit by pressing the switch, the L4 buzzer generates sound. When the switch is released, the path is disturbed and thus, the buzzer goes off.

Project 3: How Electricity is Used to Light up an LED

The main objective of this project is to demonstrate how electricity is used to light up an LED

Required Components: This circuit can be built with PSU (power supply unit), PI red LED (power indicator), S1 (push button switch) and LED LU3.

Circuit Diagram: The below figure gives the circuit diagram. Connect the circuit as per the circuit diagram shown in below diagram.

How LED Valves Let the Flow of Electricity
How LED Valves Let the Flow of Electricity

Project Description

The power indicator PI LED glows in the closed path1. When you press the S1 switch, the flow of current supplies from an energy source through the switch S1 and the LED LU3to end point, completing the path2 and making a closed circuit. When the current flows through the closed circuit by pressing the switch, the LED LU3 glows. When the switch is released, the path is disturbed and thus, the LED LU3 goes off.

Project 4: How LED Valves let the Flow of Electricity Only in One Direction

The main objective of this project is to demonstrate how LED valves let the flow of electricity only in one direction.

Required Components: This circuit can be built with PSU (power supply unit), PI red LED (power indicator), S1 (push button switch) and reversed LED LU3.

Circuit Diagram: The below figure gives the circuit diagram. Connect the circuit as per the circuit diagram shown in below diagram. Retain project 3 and replace LED LU3 in reverse direction

How Electricity is Used
How Electricity is Used

Project Description

The power indicator PI LED glows in the closed path1. Place the LED LU3 in reverse direction, then it doesn’t glow. Because, it is an electronic component that needs to placed only in one direction. Placing this LED in the opposite direction doesn’t damage it because of small voltage i.e. 5v. The LED can be only damaged permanently when the voltage is above 30v.

Project 5: Insulator and Conductor of Electricity

The main objective of this project is to demonstrate insulator and conductor of electricity.

Required Components: This circuit can be built with PSU (power supply unit), PI red LED (power indicator), jumper J and LED LU3.

Circuit Diagram: The below figure gives the circuit diagram. Connect the circuit as per the circuit diagram shown in below diagram.Retain project 3 and replace the push button switch S1 with a jumper J.

Insulator and Conductor of Electricity
Insulator and Conductor of Electricity

Project Description

The power indicator PI LED glows in the closed path1. When you place a jumper J, the flow of current supplies from an energy source through the switch S1 and the LED LU3 to end point, completing the path2 and making a closed circuit. When the current flows through the closed circuit by pressing the switch, the LED LU3 glows. Metals like copper is a conductor whereas most non-metallic solids such as a wood piece is a good insulator. This is the only reason why plastic is used to protect copper wires, to remove possibilities of any electrical dangers when working with supply wires.

To check a material like paper is a good conductor or a poor conductor. Place your finger across the terminals and observe that the LED doesn’t glow. The human body has high resistance to let plenty current to flow to make the LED ON. If the voltage is high, then the flow of current could be flowing through the fingers and the LED will glow.

Project 6:

The main objective of this project is to demonstrate insulator and conductor of electricity.

Required Components: This circuit can be built with PSU (power supply unit), PI red LED (power indicator), jumper J, Fuse, and LED LU3.

Circuit Diagram: The below figure gives the circuit diagram. Connect the circuit as per the circuit diagram shown in below diagram.

Insulator and Conductor of Electricity
Insulator and Conductor of Electricity

Project Description

The power indicator PI LED glows in the closed path1.A fuse is a low resistance metallic wire used to melt and separate in the occurrence of unnecessary current. These are always connected in series with the required components to guard them from over current. So that when the fuse set back it will open the owl circuit and stop the flow of current to prevent them from harm.

Here, in this project a jumper J is used as afuse for demo purpose. When the fuse is intact the path2 is completed and the U3 LED will glow.But due to over current if the fuse melts, then the circuit is an open path, the LED goes off. You can test by removing the jumper J from the circuit.

Project 7:

The main objective of this project is to demonstrate the function of a resistor in series with a buzzer.

Required Components: This circuit can be built with PSU (power supply unit), PI red LED (power indicator), 330R resistor, buzzer L4.

Circuit Diagram: The below figure gives the circuit diagram. Connect the circuit as per the circuit diagram shown in below diagram.

The Function of a Resistor
The Function of a Resistor

Project Description

The power indicator PI LED glows in the closed path1. In path2, the resistor R2 is connected in series with buzzer L4, the resistor stops the flow of current and some amount of the voltage across the resistor will drop. This reasons a drop in voltage across the L4 buzzer, and the sound intensity produced by the L4 buzzer decreases to a large extent.You will hear a low sound.

Project 8:

The main objective of this project is to demonstrate how a series resistor is used to guard an LED

Required Components: This circuit can be built with PSU (power supply unit), PI red LED (power indicator), 330R resistor, LED LU3.

Circuit Diagram: The below figure gives the circuit diagram. Connect the circuit as per the circuit diagram shown in below diagram. Retain project 7 and replace the Buzzer L4 with a red LED LU3.

How a Series Resistor is Used
How a Series Resistor is Used

Project Description

The power indicator PI LED glows in the closed path1.In path2, the resistor R2 is connected in series with LED LU3, the resistor stops the flow of current and some amount of the voltage across the resistor will drop. This reasons a drop in voltage across the LED LU3, and the light intensity produced by the LED LU3decreases.

Project 9: How Electrical Circuits Can be Built

The main objective of this project is to demonstrate how electrical circuits can be build to turn on various loads at a time without disturbing the other load’s performance

Required Components: This circuit can be built with PSU (power supply unit), PI red LED (power indicator), LED white LU3, Buzzer L4.

Circuit Diagram: The below figure gives the circuit diagram. Connect the circuit as per the circuit diagram shown in below diagram.

How Electrical Circuits Can be Built
How Electrical Circuits Can be Built

Project Description

The power indicator PI LED glows in the closed path1.The flow of current in this circuit is divided.The flow of current through L4 buzzer in closed path 2 and the L4 buzzer produces sound. The flow of current through LED LU3 in closed path 3 and the LED LU3 produces light.Both the parallel loads are independent of each other. If L4 buzzer flops, it does not have the effect on LED LU3 working. The effect on the intensity of the load can be checked by removing one load.

Project 10: Use of Transistors Using the Push Button Switch

The main objective of this project is to demonstrate the use of transistors using the push button switch for input and buzzer for output.

Required Components: This circuit can be built with PSU (power supply unit), PI red LED (power indicator), Buzzer L4, push button switch (S1), transistor BC 547 QU1 block.

Circuit Diagram: The below figure gives the circuit diagram. Connect the circuit as per the circuit diagram shown in below diagram.

The use of Transistors
The use of Transistors

Project Description

The power indicator PI LED glows in the closed path1. When the push button S1 is pressed, then the flow of current from an energy source through the switch S1, base terminal of the transistor QU1, the emitter of the transistor to end point.A closed circuit can be formed by completing the path2. Similarly, path3 is completed with the flow of current from an energy source through the buzzer, QUI to end point. QU1 transistor acts as a switch and the buzzer generates the sound. When the switch S1 is unpressed, then the flow of current in path2 is disturbed, also intruding path 3 and the buzzer goes off.

Project 11: How Transistor as a Switch

The main objective of this project is to demonstrate how transistor as a switch can can control the output of an LED

Required Components: This circuit can be built with PSU (power supply unit), PI red LED (power indicator), LED LU3, push button switch (S1), transistor BC 547 QU1 block.

Circuit Diagram: The below figure gives the circuit diagram. Connect the circuit as per the circuit diagram shown in below diagram. Retain project 10 and replace the Buzzer L4 with a red LED LU3.

How Transistor as a Switch
How Transistor as a Switch

Project Description

The power indicator PI LED glows in the closed path1.When the push button S1 is pressed, then the flow of current from an energy source through the switch S1, base terminal of the transistor QU1, the emitter of the transistor to end point. A closed circuit can be formed by completing the path2. Similarly, path3 is completed with the flow of current from an energy source through the buzzer, QUI to end point. QU1 transistor acts as a switch and the LED LU3 glows. When the switch S1 is unpressed, then the flow of current in path2 is disturbed, also intruding path 3 and the LED LU3 go off.

Project12: Push Button Switch in Reverse Function

Demonstration of Push Button Switch in reverse function with Buzzer for output

Required Components: This circuit can be built with PSU (power supply unit) of 5V, red LED (power indicator), push button switch, Breadboard, Transistor BC547, Buzzer L4, jumper wires and connecting wires.

Circuit Diagram: The below figure gives the circuit diagram. Connect the circuit as per the circuit diagram shown in below diagram.

Circuit Description

PI LED glows in the closed path 1. As long as the push button switch S1, electric current flows from the PSU (+), through the push button switch S1 and through the base B of the transistor QU1, to emitter E of the transistor QU1, to PSU (-), completing the path2 and forming a closed circuit.

Push Button Switch in Reverse Function
Push Button Switch in Reverse Function

Path3 is the completed with the flow of current from PSU (+) through the Buzzer and QU1 to PSU (-). Transistor QU1 thus act as an electric switch and the buzzer sounds. But while the push button switch S1 is pressed, the current flow in path2 is bypassed to ground PSU (-), not allowing any current to flow into the base B of the transistor thus switching it off, therefore interrupting path3, and the buzzer L4 goes off.

Project 13: Demonstration of Push Button Switch in reverse function with LED for output

Required Components: This circuit can be built with PSU (power supply unit) of 5V, red LED (power indicator), push button switch, Breadboard, Transistor BC547, LED LU3, jumper wires and connecting wires.

Circuit Diagram: The below figure gives the circuit diagram. Connect the circuit as per the circuit diagram shown in below diagram.Retain project 12 and replace the Buzzer L4 with a red LED LU3.

Push Button Switch in Reverse Function
Push Button Switch in Reverse Function

 

Circuit Description

PI LED glows in the closed path1. Replace the buzzer L4 in project 12 with LED LU3. As soon as push button switch S1 is pressed, the current through P2 is bypassed by PSU(-), not allowing any current to flow into the base B of the transistor switching it off, therefore opening the path3, and the LED LU3 goes off. When the push button switch S1 is released, the LED LU3 glows again.

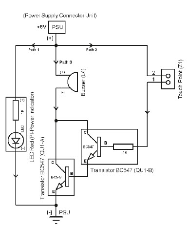
Project 14: Human Body is a Good Conductor of Electricity

To demonstrate, “The human body is a good conductor of electricity” using human touch as input and the buzzer as output.

Required Components: This circuit can be built with PSU (power supply unit) and red LED (power indicator), Breadboard, 2- Transistor BC547, Buzzer, connecting wires.

Circuit Diagram: The below figure gives the circuit diagram. Connect the circuit as per the circuit diagram shown in below diagram.

Circuit Description

Connect the power supply of 5v DC power through the PSU to the circuit. PI LED glows in the closed path 1. When you hold the touch points 1 and 2 with your index finger and thumb, the electric current flows from the PSU+, through the point Z1 and then through the base B of the transistor QU1-B, to emitter E of the transistor QUI-B, again to the to base B of the transistor QU1-A, to emitter E of the transistor QU1-A to PSU-, completing the path2 and forming the closed circuit.

human body is a good conductor of electricity circuit

Path3 is then completed with the flow of the current from base B of the transistor QU1-A to emitter E of QU1-A to PSU-, and the buzzer sounds. This demonstrates that the human body is a good conductor of electricity. For your observation you can use paper, wood, and plastic (non conductive materials). Connect a piece of paper in between touch points and 2, here now you can observe no buzzer sounds. Because paper is an insulator.

Project15: Amplification of the current via Darlington transistor.

Required Components: This circuit can be built with PSU (power supply unit) and P1 red LED (power indicator), Breadboard, 2-Transistor BC547, Buzzer L4, and connecting wires.

Circuit Diagram: The below figure gives the circuit diagram. Connect the circuit as per the circuit diagram shown in below diagram. Retain project 14 and replace the Buzzer L4 with a red LED LU3.

Amplification of the Current via Darlington Transistor
Amplification of the Current via Darlington Transistor

Circuit Description

Connect the power supply of 5v DC power through the PSU to the circuit. PI LED glows in the closed path 1. When you hold the touch points 1 and 2 with your index finger and thumb, the electric current flows from the PSU+, through the point Z1 and then through the base B of the transistor QU1-B, to emitter E of the transistor QUI-B, again to the to base B of the transistor QU1-A, to emitter E of the transistor QU1-A to PSU-, completing the path2 and forming the closed circuit.

Path3 is then completed with the flow of the current from base B of the transistor QU1-A to emitter E of QU1-A to PSU-, and the red LED glows.

The darling transistor named after its inventor, Sidney Darlington is a special arrangement of a pair of standard NPN or PNP bipolar junction connected together.

The emitter E of one transistor is connected to the base of the other to produce a more sensitive transistor with a large current gain. This type of transistor connection is useful in many applications where current amplification or switching is required.

In this project the current is made to pass through the finger by holding touch points. Since human body provides a huge resistance, the current needs to be amplified such that the LED glows through the set of Darlington pair.

Thus, the above are some of the Electronic Learning Kits to get you on track in doing of your school level projects. While you may decide to use any of these basic projects, we preferably used mini breadboards to guide you in making your own projects. We have kept them extensive so that any school student can work out the details. Keep in mind that these mini breadboard projects should be continued throughout the school year and contain strong aims and deliverables.