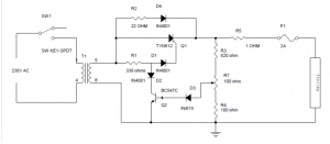
Simple Electrical Circuits for Engineering Students An electrical circuit is a simplified representation of an electric circuit element. This uses standard symbols for the components in the circuit and does not show the physical arrangements of the components. Daily life on the earth is nearly impossible without electricity use. Homes to big industries we depend on electricity. Electric current flows in a closed circuit loop. It is a closed-loop in which continuous electric current goes from the supply to the load equipment. When we want to explain a lighting circuit, it takes more time to draw all components because different people draw various components of the circuit in different ways and this may take a long time to explain all equipment. It’s better to learn how to show simple Circuit project circuit layouts. Let’s give the drawings for some simple electrical circuits. This article discusses simple electrical circuits for diploma and engineering students. What is a Simple Electric Circuit? A simple electric circuit is a lane or path where the electrical current flows through it. This circuit can be designed with three components like a resistor, a voltage source, and a conducting path. It is mandatory to know the basic components of an electrical circuit and its functionalities. The schematic diagram of a simple electric circuit is shown below. Simple Electric Light Circuit An electrical circuit consists of an electrical device to provide electrical energy to the charged particles like a battery otherwise a generator; current-carrying devices such as motors, computers, lamps, connecting wires, etc. The performance of electric circuits can be described mathematically by using basic Kirchhoff laws like KCL and KVL. Types of Electrical Circuits The classification of electrical circuits can be done in different ways like a DC circuit and an AC circuit. In a direct current circuit or DC circuit, the current flows in one direction only whereas in the alternating circuit or AC, the current flows in different directions. The circuit can be connected in serial and parallel connections. In a series connection, the current flows in every component whereas, in a parallel connection, the flow of current will divide & flows through any branch. Simple Electrical Circuit Symbols Please refer to this link to know the electric variables and circuit variables: Circuit Components with Symbols Please refer to this link to know Basic Electrical Circuits in Real Time Electrical Systems How to Make a Simple Circuit with a Switch The steps involved in making a lamp circuit diagram include the following steps. The required components of this simple circuit are battery, switch, bulb, and connecting wires. Connect the battery, lamp, and switch in the circuit. Connect one wire of the battery to the lamp and connect another wire to the switch. Connect the lamp wire to the switch Press the switch to give the supply to the bulb. If the bulb turns ON, then the circuit is okay otherwise need to check the connections once again. Formulas for Electrical Circuits In electrical circuits, the following formulas are used to measure current, resistance, voltage, power, etc. An electric current of the circuit can be calculated as I=Qt The resistance of the circuit can be calculated as R=ρ.LA The voltage of the circuit can be calculated as ΔV=I.R The power in the circuit can be calculated as P=ΔEt For series circuit, the resistance can be calculated as R = R1+R2+R3+…+Rn For the parallel circuit, the resistance can be calculated as R = 1/R1+1/R2+1/R3+…+1/Rn Simple Electrical Circuits for Engineering Students Electrical engineering is a branch of engineering that involves a different power or energy form to run the entire world. Every electrical engineering student needs to work with energies such as solar energy, geothermal energy, wind energy, gas, and turbine, etc. If a student wants to work on particular electrical mini projects during his course, In this article, we are providing a few simple electrical circuits that will help students design electrical projects on their own. Electrical and electronics mini projects can be built using various electrical and electronic components. These circuits are used to design mini projects for EEE students. Here, we have explained some eee mini projects with circuit diagrams. AC Circuit for Lamp The circuit diagram of a lamp circuit is shown below. In this, the lamp requires two wires to glow, one is the neutral wire and the other one is the live wire. These two wires are connected from the lamp to the main supply panel. It is advisable to use red and black color wires for live and neutral wires in an Electrical Circuit Projects, where red color is used for live wire and black color is used for the neutral wire. A switch is used to control the circuit by switching ON and OFF. AC Circuit for Lamp It is provided in the live wire between the main supply and load. When the switch goes ON the electric circuit is closed and the lamp glows and when the switch is OFF light will disconnect the power supply to the load. This wiring is placed in a box called a switch box for better operation. Switch wire and live wire are single wire and it is just cut in between to connect the switch. Battery Charging Circuit The battery charging is done by means of a rectifier and we know the main function of the rectifier is to convert AC into DC. The battery charging circuit is shown below and the rectifier used in the circuit is the bridge rectifier that has four diodes connected in the form of a bridge. Battery Charging Circuit We use this in Simple Electrical Circuit Projects. Resistance is added in the circuit to limit the flow of current. Supply is given to the rectifier through a step-down transformer that converts the AC supply into DC supply and this flows to the battery. Generally, this circuit is enclosed in a battery charger unit or inverter and only the terminals emerge out of the charger unit to be connected to the battery to charge. Electric Circuit for Air Conditioning Air conditioning is a process that circulates air together with the control of its moisture. The electric aspect of AC comprises the power equipment for motors and starters for the compressor and condenser fan equipment. The electric circuit of air conditioning is shown below. Electrical equipment includes solenoid valves, pressure switch, together with the safety cut-out for over current. Air Conditioning Electric Circuit The compressor and condenser fans are driven by a simple fixed speed-3 phase AC induction motor with its own starter and supplied from a distribution board. The routine electric maintenance and fault finding on the motor and starters involves cleaning and checking of connections. Switch Circuit Many times in a day, we use switch buttons, but we usually don’t try to see the connection made inside the switch operation. The switch circuit diagram is shown below and the function of the switch is to connect or complete the circuit going to the Load from the supply and move contacts that are normally open. Switch Circuit The power supply to the load is through the switching circuit and therefore the power supply can be cut by keeping the switch open. DC Lighting Circuit For a small LED, we use a DC supply, that has two points they are anode and cathode. The anode is positive and the cathode is negative. A lamp has two terminals one is positive and the other is negative. The positive terminal of the lamp is connected to the anode and the negative terminal of the lamp is connected to the cathode of the battery. DC-based Light Switch When the connection is made the lamp will glow. Connect a switch in between anyone wire that will cut off our supply DC voltage to the LED bulb. We discussed a few simple electrical circuits, let’s continue a few simple electrical devices. Also, see the circuit functioning and uses of these devices. Thermocouple Circuit An EMF is generated when the junctions formed from two dissimilar homogenous materials are exposed to the temperature difference. It is called the Seebeck effect. A thermocouple that consists of two wires. Thermocouple Circuit The voltmeter will measure the EMF generated and this can be calibrated to measure the temperature. This difference between the hot and cold junction will produce an EMF proportional to it. When the cold junction temperature is kept constant, then the EMF is proportional to the temperature of the hot junction. Energy Meter Energy is the total power consumed over a time interval period. This can be measured by a motor meter or energy meter. These energy meters are used in all power supply lines to every house in order to measure the power consumed in both DC and AC circuits. Here energy is measured in watt-hour or kilowatt-hour. In D.C power the meter may be an ampere-hour or a watt-hour meter. An aluminum disc will rotate continuously when power is consumed. Energy Meter The speed of rotation will proportional to the power consumed by the load in watt-hour. These will have a pressure coil and a current coil. The voltage is applied across the pressure coil. Current flows through the coil and produces a flux which exerts a torque on the disc. The load current flows through the current coil and produces another flux which exerts an opposite torque on the aluminum disc and resultant torque acts on the disc. Results in rotation on the disc, which is proportional to the energy utilized and which is recorded. Multimeter Circuit A multimeter is probably one of the most simple electrical devices. Which measures currents, resistance, and voltage. The multimeter is an indispensable instrument and can be used for measuring DC as well as AC parameters. It is used for checking the continuity of a circuit by the ohmmeter scale. The circuit diagram of the multimeter is shown below. Multimeter Circuit A multimeter consists of a galvanometer connected in series with a resistance. The Voltage across the circuit can be measured by connecting the terminals of the multimeter across the circuit. This is mainly used to test the continuity of the windings in a motor. Electrical Mini Project Circuits Electrical and electronics mini projects can be built using various electrical and electronic components. These circuits are used to design mini projects for EEE students. Here, we have explained some eee mini projects with circuit diagrams. Cell Phone Detector Circuit Diagram A cell-phone detector circuit uses high frequency ranges from 0.9GHz to 3 GHz. This circuit uses a disk capacitor (C3) 0.22 μF according to the RF circuit to ensure the circuit’s capability to capture the mobile signal. The cell phone detector can sense any activity of a cell phone voice transmission or video transmission including incoming SMS or outgoing SMS. Simple Electrical Detector Circuit for Cell Phone The capacitor C3 should have an 18mm lead length with 8mm spacing between leads to attain the desired frequency. This capacitor acts as a small GHz loop to collect the RF signals. The Op-Amp CA3130 is used as a current to voltage converter. This cell phone detector circuit can be used to confirm the existence of an active cellular phone in the tested area. SCR based Battery Charger Circuit Generally, a battery is charged with a small amount of AC or DC voltage. If we want to charge the battery with an AC source, we need to first limit the large AC voltage, need to filter the AC voltage to remove the noise – regulate and get the constant voltage and then give the resulting voltage to the battery for charging. Once charging is completed the circuit should automatically be turned off. SCR based Simple Electrical Battery Charger using SCR The AC voltage is given to the step-down transformer to step down the voltage to 20V approx. This voltage is given to the SCR for the rectification of the voltage. The rectified voltage is used to charge the battery. The battery attached to the charging circuit doesn’t completely get dead and get discharged. This gives forward bias voltage to the transistor, resistor R7, and diode D2 which get switched on. When the transistor is switched on, the SCR switches OFF. When the voltage of the battery is dropped, the transistor gets switched off; the resistor R3 and diode D1 get the current to the gate of the SCR automatically; this triggers the SCR and it conducts. The AC input rectifies the input voltage and gives it to the battery via the R6 resistor. This charges the battery; when the voltage drop in the battery decreases, the forward bias current also gets increased to the resistor. When the battery is fully charged, the Q1 transistor turns on and off the SCR. Water Level Indicator The water level indicator project is used to display information about the level of the water tank by using LED lights. This project mainly uses IC CD4066 and the circuit diagram of the water level indicator is shown below. This circuit is built with four LEDs. Simple Electrical Circuit for Water Level Indicator When the water level is at ¼ of the tank, then LED1 glows. When the water level is ½ of the tank, then LED2 glows. When the water level is at ¾ of the tank or the water level is full, then the LED4 glows. Super Bright LED Flasher This super-bright LED flasher circuit uses a single driver transistor, which takes its flash rate from a flashing LED. The flashlight cannot be changed by the brightness of the white LED. This LED can be adjusted by changing the resistor 1K across the 100u electrolytic to 10k. The 1K resistor discharges the 100u. LED Flasher So that when the transistor turns ON, the charging current into the 100u illuminates the white LED. If a 10k discharge resistor is used, the 100u is not fully charged and the LED doesn’t flash as bright. All the parts in the photo are in the same place as shown in the circuit diagram, thus make it easy for us to see how the parts are connected. Fridge Door Alarm The fridge door alarm circuit bounded in a small box must be placed in the fridge close to the lamp. When the fridge door is closed, the inside of the fridge gets dark, the photoresistor R2 presents a high resistance (>200K). Thus, clamping IC1 by holding C1 fully charges across R1 & D1. When a light beam enters from the opening, the photoresistor presents a low resistance (<2K). Simple Electrical Fridge Door Alarm Circuit So, IC1 wired as an astable multivibrator starts oscillating at a very low frequency; and, after a period of about 24 seconds, its o/p pin goes high. The IC2 chip is also wired as an astable multivibrator, driving the Piezo sounder irregular at about five times/second. The alarm is activated for about 17 seconds, and then stopped for the same time period and the cycle repeats until the fridge door closes. 100 Watt Inverter Circuit Here, a 100 Watt inverter circuit is built by using a minimum number of components. This circuit uses the CD 4047 IC and 2N3055 transistors. The IC generates 100Hz pulses and a transistor for driving the load. The IC1 CD 4047 wired as an astable multivibrator produces two 180 degrees out of phase 100Hz pulse trains. These pulse trains are preamplified by the two TIP122 transistors. The o/p of these transistors is amplified by four 2N 3055 transistors. For each half-cycle, two transistors are used to drive the inverter transformer. Inverter Circuit with 100W At the secondary of the transformer, the 220V AC will be available. This circuit works great for small loads like few bulbs, fans, etc. This inverter is best for who needs a low-cost inverter at the region of 100W Therefore, this is all about Simple electrical Circuits Projects for engineering students, these basic circuits are designed by using various electrical and electronic components and these circuits are very helpful to build the electrical projects. We hope that you have got an idea about the electrical circuits. Furthermore, any queries regarding this concept or electronics projects, you can approach us by commenting in the comment section below. Here is a question for you, what are the 3 components of a circuit? Photo Credits: Cell Phone Detector by electroniq SCR based Battery Charger by electronicshub Water Level Indicator by 1000projects Super Bright LED Flasher by electronics-lab Fridge Door Alarm by redcircuits 100 Watt Inverter by circuitstoday AC Circuit for Lamp by eng.cam.ac Battery Charging Circuit by alpharubicon Electric Circuit for Air Conditioning by binderblues DC Lighting Circuit by school-for-champions Thermocouple Circuit by tpub Energy Meter by bhs4 Multimeter Circuit by physicsnet Share This Post: Facebook Twitter Google+ LinkedIn Pinterest Post navigation ‹ Previous What is an IR Sensor : Circuit Diagram & Its WorkingNext › What is the Difference Between Sensor and Transducer? Related Content Artificial Intelligence Projects for Engineering Students Cybersecurity Projects for Engineering Students LED Projects for Engineering Students ESP8266 Projects for Engineering Students Comments are closed.